
全球潔淨能源轉型需求迫切,「疊層太陽能電池」被視為新一代提升太陽能發電效率的重要技術。嶺南大學(嶺大)伍絜宜跨學科學院學者及其合作的研究團隊,創新開發出一種新型界面結構,成功突破目前鈣鈦礦太陽能電池在電壓上的限制,能大幅減少能量損失,進一步提升將陽光轉換為電力的效率。研究成果已發表在國際頂級學術期刊《自然通訊》(Nature Communications),展示嶺大在可再生能源材料及光伏技術領域的科研實力。
由嶺大伍絜宜跨學科學院院長及跨學科講座教授陳曦教授、伍絜宜跨學科學院助理教授(校長卓越青年學者)吳聖釩教授,與香港城市大學等學者組成的聯合研究團隊,研發出一種新型方法,可在鈣鈦礦太陽能電池內部形成局部的「2D/3D」結構,以減少能量流失,改善電池電荷提取效率和界面接觸。

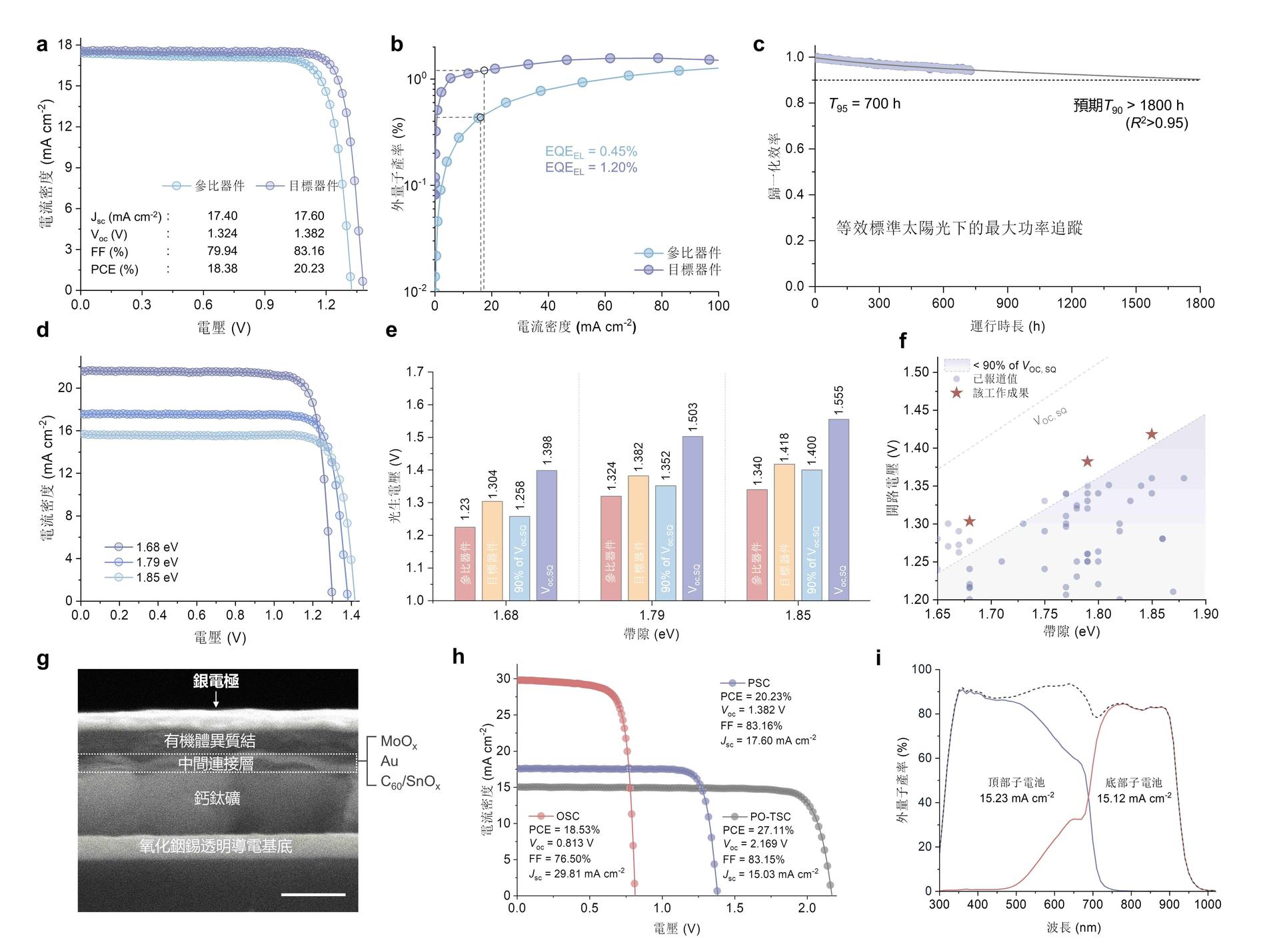
同時,利用疊層太陽能電池技術⸺頂層材料吸收短波光,底層材料吸收長波光⸺大幅提升了光能利用率。
研究團隊解釋,此嶄新技術為太陽能電池進行了多項優化,包括提升薄膜質素,讓吸收陽光的材料生長得更均勻,從源頭減少內部缺陷。其次,該技術有助顯著降低界面的缺陷密度,抑制不必要的能量損耗,從而減少電壓流失。技術亦改善了界面之間的能量對接,令電荷提取更有效率。

研發團隊成功研發出高效穩定的寬能帶鈣鈦礦太陽能電池,並創造了多項電池性能記錄。該類型電池在長時間運行測試中表現優異,即使連續運行700小時,效率仍保持超過九成五。根據研究團隊推算,該電池在長期使用1800小時以後,效率仍可保持在九成以上。同時,基於該技術研發的鈣鈦礦-有機疊層太陽能電池的發電效率達到百分之27.11,處於該類別疊層太陽能電池的最高效率之一。

該論文的共同通訊作者、嶺大伍絜宜跨學科學院助理教授(校長卓越青年學者)吳聖釩教授表示:「此次研發成果得益於我們在界面工程與疊層光伏器件方面的長期深入探索和積累,為未來大規模應用提供可靠基礎。未來我們將繼續研究推動相關技術產業化,把高效、穩定的能源方案轉化為商用產品,以共同應對氣候挑戰與能源安全需求,為社會可持續發展貢獻力量。」

嶺大伍絜宜跨學科學院院長及跨學科講座教授陳曦教授對研究成果給予高度評價,他表示:「嶺大近年致力積極推動跨學科研究,這項突破性技術彰顯嶺大在應對全球能源挑戰、發展潔淨能源技術方面的科研實力與決心,團隊將繼續推動創新研究成果轉化為實際解決方案,協助全球實現綠色低碳未來。」
有關論文已發表於國際頂級學術期刊《自然通訊》(Nature Communications),全文請瀏覽:Localized 2D/3D heterojunction enhances photovoltage for perovskite-organic tandem solar cells。
今日熱搜
查看更多



