《紫荊論壇》專稿/轉載請標明出處
林東曉|中國現代國際關係研究院港澳所副研究員
2024年12月20日,習近平主席在澳門發表重要講話時指出,「當前和今後一個時期是以中國式現代化全面推進強國建設、民族復興偉業的關鍵時期,『一國兩制』實踐也進入了新階段。」這一重要論述,在以中國式現代化全面推進強國建設、民族復興偉業的歷史卷軸上標註了「一國兩制」實踐的時代坐標,具有深遠的理論意義和實踐意義。習近平主席的重要論斷,中央政府對港澳國際定位的新要求、新特點、新任務,以及貫穿其中的方法論,需要港澳各界深入學習領會。
「一國兩制」實踐邁進新階段
「一國兩制」實踐新階段始於香港由亂到治的歷史性轉折,以香港、澳門共同參加中國式現代化建設為使命,以由治及興為主線,以高質量發展為要務,以堅持全球化為亮色,以勇於變革、敢於創新為特徵,其內涵隨著實踐發展而不斷豐富。
(一)新階段的使命——港澳融入中國式現代化建設。中央政府始終立足於國際國內兩個大局處理港澳事務。在國家「站起來」的階段,對港澳工作堅持「長期打算,充分利用」的方針,為祖國內地打破美西方的封鎖發揮了獨特作用。在國家「富起來」的階段,港澳服務於改革開放,又「發揮連接祖國內地同世界各地的重要橋樑和窗口作用,為祖國創造經濟長期平穩快速發展的奇跡作出了不可替代的貢獻。」在國家「強起來」的階段,港澳服務於強國建設、民族復興。2022年中共二十大概括提出並深入闡述中國式現代化理論,使實現香港、澳門更好發展,為強國建設、民族復興作出更大貢獻,成為新時代「 一國兩制」實踐的重要使命。
(二)新階段的主線——實現港澳「由治及興」。香港回歸以來的一段時期,始終面臨外部風險的考驗和「顏色革命」的陰影,負面選舉周而復始,「否決政治」蹉跎歲月,經濟發展轉型一再延宕。2019年「修例風波」更掀起香港回歸以來最嚴峻的政治風浪,甚至危及政權安全。所幸,2020年香港國安法頒布實施,實現了香港由亂到治的根本性轉折,標誌著「一國兩制」實踐整體邁入由治及興的新階段。自此,愛國者治港治澳根本原則得到全面鞏固和加強,香港、澳門持續完善維護國家安全的法律和制度機制,依法懲治反中亂港分子,制定實施新的選舉辦法,全面落實愛國主義教育,持續鏟除「亂」的土壤、夯實「興」的基礎。2024年3月,香港歷史性地完成基本法第23條維護國家安全立法。港澳終於迎來了來之不易的安定祥和局面,發展經濟成為港澳社會上下一心、眾望所歸的主旋律,港澳也得以用更加自信、開放的姿態走向國際。
(三)新階段的要務——實現港澳高質量發展。回歸以來,香港保持了長期繁榮穩定,澳門創造了跨越式發展的「濠江奇跡」。然而,港澳仍面對著有待破解的深層次矛盾,需要實現從舊發展動能向新發展動能的轉換。發展是解決一切問題的「金鑰匙」。香港、澳門不能滿足於「保持」既有的繁榮,而必須謀劃並實現更好的發展,打開發展新天地、不斷創造新輝煌,「不斷塑造新動能新優勢」。港澳在「國內國際雙循環」新發展格局中地位重要、作用獨特。對內,需要發展新質生產力,實現經濟多元發展,並持續融入全國統一大市場;對外,需要積極參與「一帶一路」倡議的建設,並吸引全世界範圍內的積極力量參與「一國兩制」建設。
(四)新階段的亮色——堅定推動全球化。當前,百年未有之大變局加速演進,動力和阻力並存,逆全球化、保護主義、單邊主義、貿易限制措施層出不窮,全球貿易前景蒙上陰影。在「冷戰思維」「小院高牆」「脫鉤斷鏈」等倒退思維的影響下,國際產業鏈加速向以意識形態劃線的陣營轉移,全球化面臨嚴峻考驗。對此,我國旗幟鮮明地堅持全球化,提出人類命運共同體和「三大全球倡議」,提出高水平對外開放的系列主張和政策,成為全球化理念的堅定支持者和行動派。根據中央政府的明確要求,香港、澳門需要充分發揮「一國兩制」的制度優勢,「深化同各國各地區交往合作」。
(五)新階段的顯著特徵——勇於變革、敢於創新。中共二十屆三中全會擘畫了國家改革發展藍圖,明確指出「健全香港、澳門在國家對外開放中更好發揮作用機制」。習近平主席指出,「富不可自滿,安不可忘危。要展現更大魄力,勇於變革、敢於創新,更好發揮『一國兩制』制度優勢,開創澳門發展新局面」。他進而明確要求,澳門需要「革新管治理念,改進管治方式,強化宏觀統籌,建設高效、有為的服務型政府」。這對香港同樣適用,「一國兩制」新階段,就是在長期堅持「一國兩制」的前提下,守正創新,不斷豐富其時代內涵,進一步發揮制度優勢的過程。
「一國兩制」新階段的國際定位
習近平主席指出,香港、澳門要「發揮獨特優勢、強化內聯外通。以更加開放包容的姿態,廣泛拓展國際聯繫,提升全球影響力和吸引力,讓『中國香港』、『中國澳門』國際大都市的品牌更加靚麗。」綜合相關論述可見,中央政府對港澳的國際定位,正形成包括價值理念、戰略定位、實踐經驗、體制機制、任務配置等層次分明、體系完善的論述,指導港澳打造更高水平對外開放平台。
第一,明確了「一國兩制」價值理念的世界意義。習近平主席指出,「『一國兩制』蘊含的和平、包容、開放、共享的價值理念,是中國的,也是世界的,值得共同守護」。這進一步豐富了「一國兩制」的科學內涵並指出了其世界意義。在世界面臨要和平還是要戰爭、要發展還是要倒退的選擇之際,「一國兩制」為處於不同國家、不同社會制度、不同歷史文化的人們和平共處、合作共贏提供範本。一是創造了以和平手段解決領土爭端的成功實踐,打破了以戰爭決定領土歸屬的「定勢」。二是創新了國家治理模式,以高度靈活、務實有效的方針政策,激活新回歸領土社會各界的積極性和創造力,打破了「以動盪更迭政權,更導致進一步動盪」的「定勢」。三是實現了一國之內兩種社會制度共存共處、互學互鑒、共建共享,打破了不同社會制度「是你吃掉我,還是我吃掉你」的「定勢」。「一國兩制」解決了近300年來國際政治史上沒有得到有效解決的難題。這和「中國式現代化是走和平發展道路的現代化」這一突出特徵是相契合的,體現了中國「和而不同」的優秀傳統理念,體現了中國政府的寬廣胸襟和務實作風,為當代全球治理變革提供了借鑒。
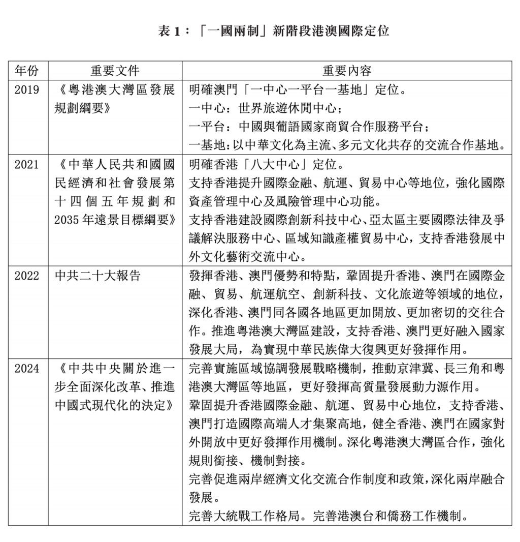
第二,港澳戰略定位具有高度開放的特色。中共二十屆三中全會決定指出,要充分發揮「一國兩制」制度優勢,健全港澳在國家對外開放中更好發揮作用的機制。2021年出台的國家「十四五」規劃明確了香港「八大中心」的角色。中共十八大以來,中央逐步明確澳門「一中心、一平台、一基地」三個發展定位(見表1)。2023年,澳門出台《經濟適度多元發展規劃(2024—2028年)》,提出「1+4」經濟適度多元發展策略。這些和國家發展戰略對接的定位,綜合起來看,就是支持香港、澳門打造更高水平的對外開放平台,成為國家高水平對外開放的橋頭堡,在國家對外開放中更好發揮作用。

第三,全面擴大雙向開放的體制機制不斷完善。一是融入國家發展大局的機制。2019年中共十九屆四中全會決定要求,完善香港、澳門融入國家發展大局、同內地優勢互補、協同發展機制。近年來,粵港澳大灣區在基礎設施「硬聯通」取得長足發展的基礎上,持續推動規則機制「軟聯通」的水平提升。二是服務國家對外開放的機制。推動實現橫琴粵澳深度合作區同澳門經濟高度協同、規則深度銜接,各類要素跨境流動高效便捷。中共二十屆三中全會強調,要發揮「一國兩制」制度優勢,健全香港、澳門在國家對外開放中發揮作用機制。三是優化港澳營商環境的機制。習近平主席要求,香港、澳門需要「持續優化營商環境,完善民商事等法律制度,培育和激發市場活力,吸引更多國際資源。」
第四,重點明確的對外交往任務配置。一是進一步加大雙向開放力度,特別是促進同與港澳有傳統聯繫的國家全方位互利合作。二是支持香港、澳門打造國際高端人才集聚高地。習近平主席指出,澳門是能夠做高精尖、國際一流科學研究的,要始終從戰略高度重視教育,緊緊圍繞國家和澳門發展的需求布局學科體系、培養高素質人才。三是推動中醫藥國際化。習近平主席表示,要把這一祖先留給我們的寶貴財富繼承好、發展好、利用好,推動中醫藥走向世界。四是向國際社會宣傳中央方針政策。用好香港、澳門中西薈萃的文化優勢,促進國際人文交流,講好香港故事、澳門故事、中國故事,打造中西文明交流互鑒的重要窗口。
「一國兩制」新階段的轉型迭代
新的使命任務需要通過發展轉型來實現。「一國兩制」具有強大的生命力,可以與時俱進,解決新問題,打開新境界。港澳發展轉型,根本上看是現代化、一體化、國際化和經濟多元化的迭代。
(一)以中國式現代化迭代西方式現代化。中國式現代化打破了「現代化等於西方化」的迷思。自回歸祖國之日起,港澳即在中央全面管治權之下持續現代化,並被納入中國式現代化進程。以發展的眼光看,在生產力發展、治理制度和管治水平等領域,香港、澳門的現代化進程仍在持續推進。隨著「一國兩制」新階段的發展轉型,港澳必然進一步融入中國式現代化,全國範圍內的進一步全面深化改革也包括香港、澳門。中國式現代化是中國人立足於國情,對現代化模式的自主探索和創新。就是「通過激發內生動力與和平利用外部資源相結合的方式來實現國家發展,不以任何形式壓迫其他民族、掠奪他國資源財富,而是為廣大發展中國家提供力所能及的支持和幫助」。「一國兩制」在中國式現代化進程中被創造性地提出,是中國和平利用外部資源、攜手各國共同發展的制度創新。
(二)以深度融入國家發展大局的一體化,迭代原有「區隔式」一體化。香港、澳門的發展與內地緊密相連,與祖國內地的經濟和社會一體化持續推進。在中央「長期打算、充分利用」的戰略謀劃下,港澳長期保持「境外」和「離岸」特色。隨著2016年粵港澳大灣區發展戰略的提出,港澳與內地一體化提速,進入深度融入階段。2014年以來,中央在廣東劃設三大自貿片區、港澳珠大橋建成通車、香港納入全國高鐵網、連接香港—深圳和珠海—澳門的多座口岸落成,內地與港澳基礎設施「硬聯通」的網絡日益綿密。「滬港通」「深港通」「債券通」等兩地金融互聯互通機制,成為規則機制「軟聯通」的標誌性工程。內地和港澳進入人員密切往來、規則深度對接、發展聯動互促的全方位一體化階段。這一階段的融入式一體化,是在「一國」「兩制」「三個法域」「三種貨幣」「四種關稅規則」等全鏈條、系統性差異的基礎上推進的。這是一國之內具有深刻國際化因素的一體化。
(三)以主動塑造、雙向開放的國際「朋友圈」,迭代深度依賴傳統關係的國際往來。香港與美英傳統聯繫緊密。葡萄牙受國力限制,與澳門的聯繫相對弱一些。在新的國際環境下,美國的霸權主義和保守主義傾向,使國際經濟體系面臨「割裂」、全球化面臨倒退的風險,對美西方與香港的關係造成衝擊。為此,港澳的「朋友圈」需要更新,以務實轉向和靈活應對,實現港澳國際聯繫的擴容提質。一是推動香港、澳門的「超級聯繫人」角色更加精準化,發揮港澳獨特作用,團結美英內部堅持全球化、貿易自由化立場的健康力量,強化「國之交」的「民相親」基礎,壯大反對「脫鉤斷鏈」的中堅力量。二是澳門可以強化與葡萄牙的聯繫,發揮葡在歐洲的政治影響力,推動中歐關係發展。比如,斯洛文尼亞前總統圖爾克認為,葡萄牙是歐盟有影響力的成員國,澳門與歐盟可借此加強聯繫,尋求更多合作機會。三是香港、澳門可加強與「一帶一路」倡議沿線國家的往來,拓展國際聯繫、實現互利共贏。四是開展好國際傳播,講好國家和港澳的故事。香港、澳門已從傳統上「西風東漸」的中轉站,轉為向世界傳播中國主張的國際傳播樞紐,以「一國兩制」這一得天獨厚的資源共同推動人類命運共同體建設和「三大全球倡議」的傳播。
(四)以更高質量的發展,迭代港澳傳統產業格局。在國家大力推動發展新質生產力,爭取實現高質量發展的新階段,港澳均需轉變發展理念,從傳統產業向新興產業戰略性轉型,實現高質量、可持續的發展,提升自身國際競爭力。在香港,逐步形成「南金融、北創科」的發展戰略空間布局,依托北部都會區、河套深港科技創新合作區新的發展空間,著力形成新的科創產業;與此同時,升級發展原有金融、法律等服務業。在澳門,主要是依託橫琴提供的新發展空間,以「1+4」經濟適度多元發展策略,推動經濟適度多元化。這些全新的安排,都意味著港澳產業格局從空間布局、產業鏈條到主要產品的顯著升級,體現了主動對接的融合發展理念,反映出港澳各界思想觀念上的顯著進步。
貫通原有優勢與全新定位
「一國兩制」新階段需要充分發揮既有獨特優勢、依託已經奠定的堅實基礎,推動香港、澳門乘著強國建設、民族復興的浩蕩東風,「深度對接國家發展戰略,加快融入國家發展大局,在構建新發展格局中更好扮演橋樑角色」。
(一)打造更璀璨奪目的國際大都會。近代以來,香港、澳門成為中外人員往來的第一站、人文交流的國際舞台、中國先進分子探索國家現代化道路的橋頭堡和瞭望哨。港澳回歸以來,國際競爭力持續攀升。香港被譽為「中國最國際化的城市」,澳門是全世界唯一以中葡雙語作為法定語言的城市。香港在國際機構發布的「世界競爭力排名」「世界經濟自由度排名」中持續名列前茅;澳門初級衞生保健體系被世界衞生組織評為「太平洋地區典範」,獲中日韓評選機構公推為「東亞文化之都」。未來,香港、澳門可進一步鞏固穩定、安全、法治的營商環境,成為更有吸引力、競爭力、引領力的國際大都會,吸引全世界不同膚色、文化、信仰的人前來投資興業,打造東西方文化交融薈萃、不同文明和諧相處、融合發展的典範。
(二)強化中外往來橋樑通道功能。習近平主席指出,港澳要深度對接國家發展戰略,加快融入國家發展大局,在構建新發展格局中更好扮演橋樑角色。從硬件看,香港已加入100多個國際組織,參加和適用280多項國際多邊協議,是全球擁有外國領館第二多的城市。澳門同120多個國家和地區建立穩定的經貿關係,是190多個國際組織和機構的成員;中國—葡語國家經貿合作論壇成立20多年來,已推動雙方貿易增長20倍。從「軟件」看,香港與內地資金融通的各項機制、措施持續強化,互聯互通和協同發展不斷深化,不斷鞏固香港的人民幣離岸中心地位。國際調解院已確定落戶香港並即將開始運作,「加持」國際法律與爭議解決中心,為全球治理體系作出香港貢獻。香港故宮文化博物館已投入使用,成為中外文化交流互鑒的重要樞紐。
未來,香港、澳門可進一步強化「背靠祖國、聯通世界」的優勢,同各國各地區更加開放、更加密切地交往合作。港澳有條件成為經貿、金融、科技、創新等領域開展中外高水平交流的國際橋樑,推動中國和世界「人盡其才、物盡其用、地盡其利、貨暢其流」,並以高質量的法律服務提供保障,同時協助內地企業在通過港澳「走出去」之後,走得更穩,發展得更好。埃及中國事務專家賽義德認為,澳門也可以成為推動落實「三大全球倡議」和構建人類命運共同體等倡議理念的重要一站。
堅持科學方法指引
香港、澳門改革創新具有緊迫性和複雜性,需要以習近平新時代中國特色社會主義思想為指引,堅持守正創新、系統觀念、協同推進等貫穿其中的立場觀點方法,破解制約難題。
(一)追求更好發揮「一國兩制」制度優勢的改革創新。一是與時俱進、該變就變。全面準確貫徹「一國兩制」方針,正確看待和處理「五十年不變」和「銳意進取」的關係。發揚「一國兩制」蘊含的實事求是、守正創新精神,不斷在實踐中解決問題、開闢新路。二是加強頂層設計,謀定而動。習近平主席多次叮囑,橫琴需要把握好促進澳門經濟適度多元發展、便利澳門居民生活就業的定位,不能發展與之不一致的產業項目。香港、澳門的高質量發展布局需要加強頂層設計,對標國家規劃、加強科學論證和區域協調,形成符合戰略預期、經得起時間考驗、能夠落地見效的方案。必要時,需要為長遠留出充足空間、「戰略留白」,避免一哄而上的「亂發展」留下一哄而散的遺憾。
(二)堅持系統觀念牽引的發展理念。一是胸懷全國大棋盤。國家的持續快速發展為港澳發展提供了難得機遇、不竭動力、廣闊空間。港澳的改革創新,需要著眼於國內外兩個大局,更積極主動對接粵港澳大灣區建設、「一帶一路」建設等國家發展戰略。在區域發展方面,也需要比較、借鑒京津冀、長三角等區域的發展戰略,觀察分析中心城市的定位和作用,作為港澳的觀照。在區域開放布局中思考港澳的獨特定位和作用。契合、對接國家之所需,就是為港澳找機遇、借東風、接財神。二是堅持全局視野、統籌觀念,破除「二元對立」思維,增強改革系統性、整體性、協同性。香港、澳門的發展不是西方式「要國家安全還是全球角色」的兩難選擇,而是堅持中國式「既要安全又要發展」的全局觀;堅持總體國家安全觀,以高質量發展促進高水平安全,以高水平安全保障高質量發展。這些好理念、好思維需要體現到港澳的發展理念中去。一方面,牢牢掌握維護國家安全的戰略主動,防範遏制外源性安全風險的對內傳導,守護好港澳來之不易的穩定發展局面;另一方面,要深刻認識到「發展才是最大的安全」,做港澳擅長的事,激流勇進,追趕世界級城市的發展潮流。
(三)以協同為目標的規則銜接對接。一是更好實現「兩制」之間的「化學反應」。研究發現,大灣區內「一國兩制」的差異大於歐盟「多國一制」的差異。不同制度的融合發展,必然是取長補短、共同提升,在堅持「就高不就低」的過程中得出更好的制度形態。大灣區的制度創新需要敢於走出前人沒走過的路。二是更好實現香港、澳門「一國兩制」實踐模式之間的「化學反應」。習近平主席在澳門會見香港特區行政長官李家超時指出,香港、澳門要互學互鑒,加強交流合作,開創更光明前景。長期以來,香港、澳門兩地優勢互補,同氣連枝;在「一國兩制」實踐方面也是同題作答,各有特色。兩地的特別行政區制度、機制同中有異,也有值得相互借鑒之處,港澳可以「雙劍合璧」,倍增競爭力。三是保持有差異的銜接,而非以銜接消除差異。粵港澳大灣區客觀上存在社會制度、關稅、貨幣、規則和機制等範疇的差異,為互學互鑒、變革創新提供了條件。相互銜接不是照搬照抄,而是有頂層設計的高水平統籌,各地相互借鑒、共同提升;在發展定位上體現出交響樂式的協同分工,避免重複競爭。這方面,值得借鑒長三角地區產業鏈優勢互補的發展經驗。
(四)以結果為導向的評價標準。習近平主席在視察橫琴時,提出檢驗合作區開發建設成效的三個「要看」、三個「有沒有」評價標準。這有很強的啟發意義。推而論之,檢驗香港、澳門打造高水平對外開放平台,要看在推動香港、澳門經濟高質量發展、有效破解「深層次矛盾」方面,有沒有實實在在的舉措和成果;要看在發揮「兩制」之利、推進兩地規則銜接和機制對接上,有沒有創造新的制度性成果;要看在推動大灣區一體化方面,合作區有沒有發揮先行先試的作用。
本文發表於《紫荊論壇》2025年1-3月號

今日熱搜
查看更多



