政府近年加大力度發展的同時,本著「以人為本」的精神,盡量照顧受發展行動影響住戶的合理需要,並與他們保持溝通。
地政總署及房協已於10月底分別向有關受影響住戶派發簡介單張或發出信件,介紹專用安置屋邨資助出租的申請安排。地政總署會繼續跟進個別個案,盡快完成資格審核及為有需要住戶提供協助。



發展局亦於11月5日聯同有關部門與劉國勳議員及受古洞北/粉嶺北新發展區計劃影響的居民會面,聽取了他們的意見,並向他們解說補償安置安排的最新進展。在會上,居民有以下數個有關專用安置屋邨的常見問題,所以在此提供以下參考資訊 –
1. 11月11日是否最後申請百和路及洪水橋專用安置屋邨租住單位的期限?
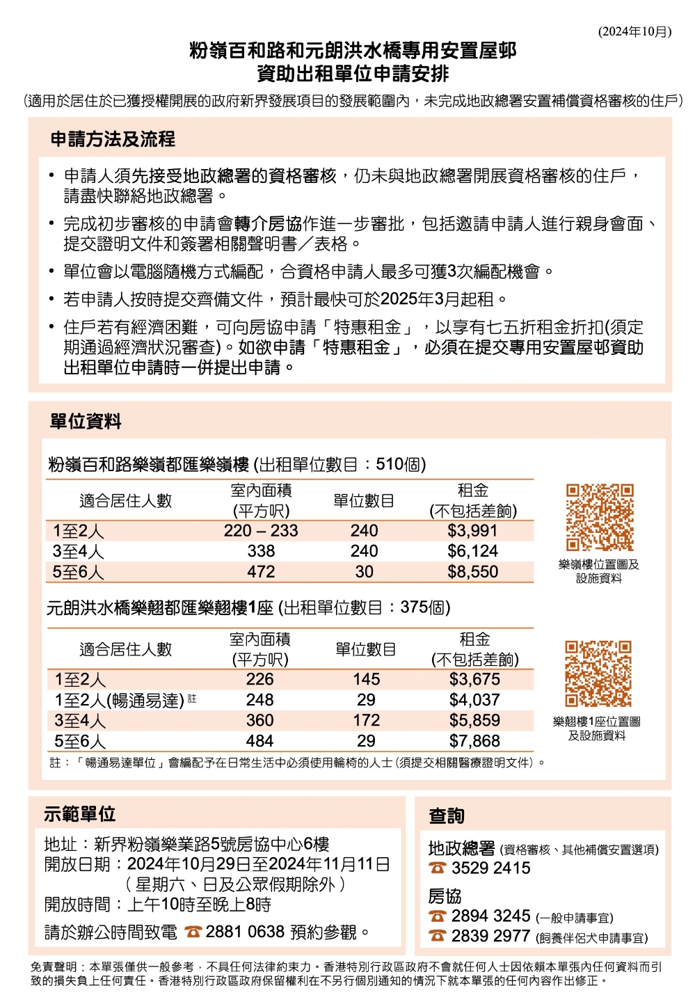
- 有關的申請期(10月29日至11月11日)只適用於入住房協/房委會現有屋邨暫租住屋單位的住戶,房協已向他們發信邀請申請。仍未遷出發展範圍的住戶則沒有特定的申請限期,可在遷出限期前隨時遞交申請。詳情可見附圖的簡介單張。
2. 專用安置屋邨單位的編配方式?
- 出租單位:房協以收到申請時編配的次序號碼處理申請,單位會以電腦隨機方式編配,合資格申請人最多有3次編配機會。
- 出售單位:銷售安排與居屋的做法相似,在申請期內收到的申請會以電腦抽籤方式決定選樓次序。
3. 現在申請租住單位,之後便不可轉至選擇出售單位?
- 只要住戶仍未作出最後決定,仍可轉而申請另一個選項 – 換言之,若住戶已申請租住單位,但日後希望購買單位,只要仍未簽訂租約,在單位開售時,仍可申請認購。
- 專用安置屋邨出售單位銷售後如有剩餘單位,房協會適時再次推售。若住戶最終未能成功選購單位,往後可以申請其他專用安置屋邨項目,例如古洞北第24區專用安置屋邨的租住或出售單位(預計2027/28年落成,以日後公布為準)。
4. 如住戶須於百和路出售單位開售前遷出,會有何安排?
- 政府會在不影響新發展區的工程進度的前提下,彈性處理居民的遷出安排。若居民的遷出日期與專用安置屋邨的出售單位時間上有落差,政府會一如既往提供過渡安排,盡量減低對居民的影響。
5. 可否減低專用安置屋邨的租金?
- 專用安置屋邨設有「特惠租金」,住戶須在提交入住出租單位申請時一併提出申請。獲批者享有七五折租金折扣,惟須定期通過經濟狀況審查。
6. 專用安置屋邨可否養寵物?
- 出租單位:如住戶因視障或醫療理由而需要飼養服務犬或伴侶犬,可提出申請,包括提交醫療證明及相關文件(例如狗隻牌照)。
- 出售單位:大廈公契沒有禁止業主在單位內飼養狗隻,惟業主須遵守公契內的規定,不得對其他業主及住戶造成滋擾。

若住戶希望了解更多關於專用安置屋邨安排,可以瀏覽以下網站。
https://www.ktnfln-ndas.gov.hk/assets/pdf/Q&A%20on%20DRE%20issues%20(7%20Nov%202024).pdf
而有關清拆及補償的一般安排,可瀏覽地政總署網站 (https://www.landsd.gov.hk/tc/land-acq-clearance/land-resumption-clearance/rehousing.html)
今日熱搜
查看更多



