
12月7日舉行的2025立法會換屆選舉臨近,各項選舉工作正密鑼緊鼓展開。選舉事務處昨日公布一般投票站、選舉委員會界別投票站、鄰近邊境投票站,以及今年新增的專屬投票站及院舍外展投票站的安排及地址等細節。有別於一般投票站和鄰近邊境投票站的投票時間為當日早上7時半至晚上11時半,全港19個專屬投票站和3個院舍外展投票站的投票時間分別為當日上午8時半至晚上9時半和上午8時半至晚上6時半。任何已登記的立法會地方選區及功能界別選民/獲授權代表,於即日起至下月2日下午6時,可透過“智方便”或網上登記系統登記在相關票站投票。

選民即日起至12月2日下午6時可用“智方便”或網上登記票站投票
第八屆立法會換屆選舉在全港設立共615個一般投票站(詳見二維碼),增設的10個公務員專屬票站將設於警署或懲教署官員會所,包括警察總部、警察體育遊樂會等;增設的7個醫管局人員專屬票站,設於荔景社區會堂及多間鄰近醫院的學校;增設的兩個少數族裔專屬票站,分別位於九龍公園體育館及鄧肇堅維多利亞官立中學,鄰近尖沙咀清真寺和灣仔錫克廟。
為便利入住安老院或殘疾人士院舍的院友,選管會設置3個院舍外展投票站,分別位於古洞北福利服務綜合大樓、仁濟醫院華懋護理安老院和東華三院賽馬會松朗安老綜合中心,服務11間安老院及4間殘疾人士院舍。
各專屬投票站及院舍外展投票站的先導安排只適用於指定選民群組。選民可自行決定是否參與先導安排,選舉事務處會聯絡相關的政策局、部門及團體進行相關的登記安排。
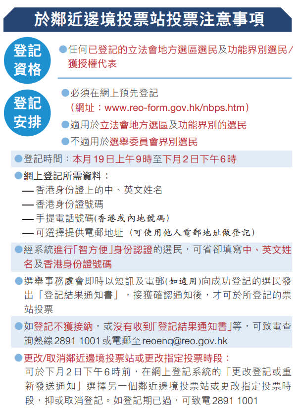
是次選舉除在上水設立鄰近邊境投票站外,亦分別在港珠澳大橋香港口岸旅檢大樓及香港國際機場各新增一個鄰近邊境的投票站,方便往返內地及海外的選民投票。
選舉事務處表示,在投票當日,將於上水的香港道教聯合會鄧顯紀念中學及東華三院甲寅年總理中學、港珠澳大橋香港口岸旅檢大樓地下入境大堂,以及機場二號客運大樓3樓旅遊車候車大堂,設立鄰近邊境投票站。
選舉事務處指,任何已登記選民/獲授權代表,即日起至12月2日下午6時,可透過“智方便”或網上登記系統(www.reo-form.gov.hk/nbps.htm)登記鄰近邊境投票站及投票時段。

上水港鐵站設免費接駁巴
若選民選擇在上水鄰近邊境投票站投票,系統將按選民所屬地方選區,自動編配選民至上水兩間學校其中票站投票。上水港鐵站有免費接駁巴士前往投票站。第一班穿梭巴士早上7時半由上水港鐵站開出,最後一班於晚上11時45分由兩間學校開出返回上水港鐵站,班次約每5分鐘一班。
鄰近邊境投票站只適用地方選區及功能界別
選舉事務處提醒,鄰近邊境投票站安排只適用於地方選區及功能界別選民;已登記選民須帶備香港身份證,在已登記的鄰近邊境投票站及時段投票。

安老界倡設流動票站方便院舍長者投票
特區政府進一步完善投票站安排,便利合資格選民履行公民責任,多位受惠選民昨日接受香港文匯報訪問時表示,政府設身處地考慮到投票日需要工作的人士、行動不便的長者,以及在外地的港人等的實際情況,作出人性化安排,方便大家為香港在由治及興的道路上投下神聖一票。他們會向身邊有需要使用這些投票站的人士介紹最新安排,呼籲大家踴躍投票,為香港更美好未來出一分力。
特區政府公布公務員專屬投票站,當中不少票站設於警署或懲教署內。香港警察隊員佐級協會主席梁俊傑認為,特區政府公布新票站安排,不僅方便了紀律部隊前往投票,也不會影響對市民的服務。梁俊傑並呼籲所有紀律部隊人員在12月7日與親友共同參與投票,一齊用手中選票,選出自己心目中的理想議員,共建香港美好未來。
院舍外展投票站將設於院舍所處的建築物內,香港安老服務協會主席魏仕成表示,業界非常歡迎特區政府推出院舍外展投票站安排,能切實方便行動不便的長者投票,大幅減輕院舍在選舉日要將所有院友接送往返投票站的人手壓力。“院舍要安排員工或車輛陪同長者逐一外出投票,過程非常吃力,有時辛苦找車、找人推輪椅,現在政府主動將外展票站搬到院舍,真的是件好事。”
他強調,業界對外展票站需求殷切,期望特區政府探討更靈活擴大涵蓋院舍的範圍,除了要服務規模較大的院舍大樓、大型慈善團體經營的院舍,也要服務一些人手較緊張和護理級別較高的院舍,並建議探討外展票站不用像一般票站由早到晚在同一地點,而是採用流動票站,“投完一間就可以即刻去下一間”,一日內盡量多走幾間院舍,設法讓有限資源幫助到更多院舍長者投票,成本效益更高。
今次選舉新增鄰近邊境投票站,在深圳經商的香港選舉委員會委員陳武表示,鄰近邊境投票站覆蓋了內地港人及海外港人往返的主要通道,大幅節省行程時間。預先登記、時段預約與接駁安排細緻周全,充分照顧到跨境投票的實際需求,既體現對選民的重視,更為香港繁榮穩定築牢民意基礎。
他呼籲更多港人選民參與投票,並表示會主動將特區政府最新公布的邊境投票站資訊加入公司會員通知以及公告中,還會現場提醒有投票需求的會員,既方便大家行使權利,也盡企業責任。
今日熱搜
查看更多



