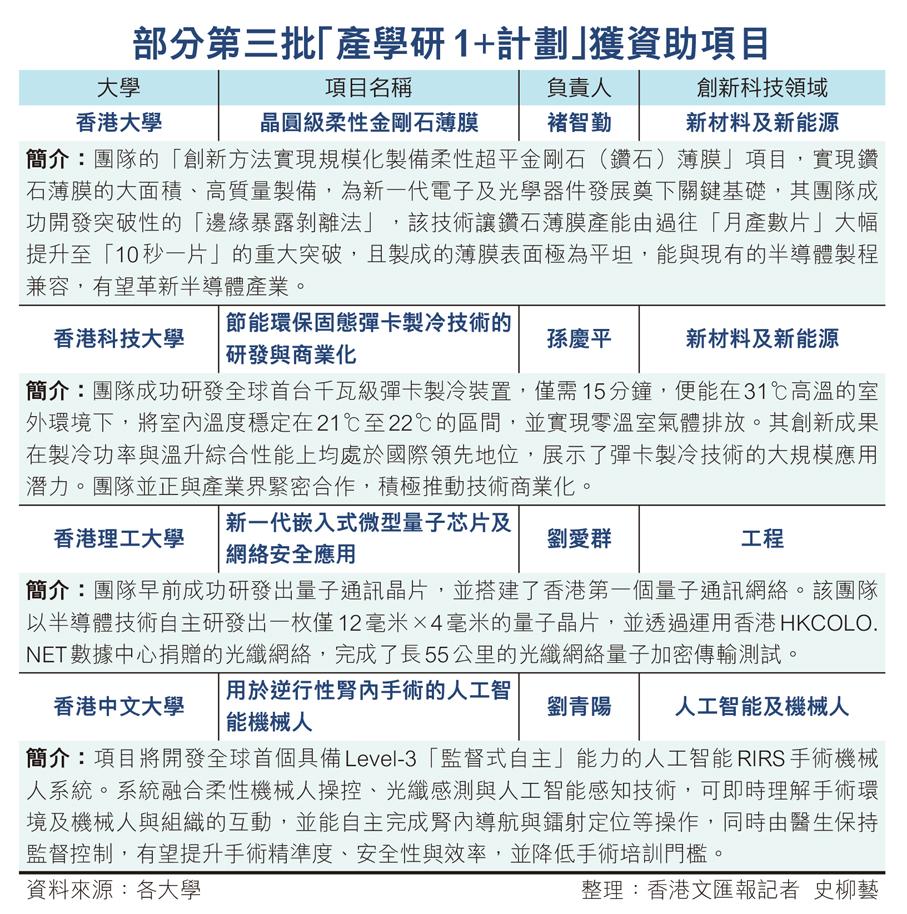
香港正積極推動創科成果產業轉化,特區政府創新科技署「產學研1+計劃」昨日公布第三批名單,共有來自5所大學的24個科研項目獲資助,涉及政府承擔額逾10億元。獲批項目覆蓋多個前沿創科領域,展現了本港政、產、學、研深度融合的強大動能。按大學計,以香港大學及香港科技大學最多項目入選,各有7項研究獲資助支持轉化;而健康及醫藥科學則有6項研究入選,是獲批項目最多的領域,分別涵蓋核酸納米藥物、多肽藥物創新、肝癌精準診療、胰島類器官治療糖尿病等方向。其他大學方面,香港理工大學獲批4個項目;香港中文大學及香港城市大學各獲批3個項目。

新材料及新能源、人工智能及機械人、計算機科學/資訊科技、電機及電子工程是較熱門的產學研轉化領域,分別有3個至4個項目入選,涉及晶圓級柔性金剛石薄膜、超高速光子晶片引擎、法律服務智能體、工業級智能傳感器等內容。
孫東:展現港多元蓬勃創科生態圈
「產學研1+計劃」於2023年獲撥款100億元推出,每個獲批項目可獲1,000萬元至一億元資助,首兩輪已有49個項目獲支持涉款逾20億元,計劃要求大學研究團隊須自籌不少於獲批申請金額一半的業界資金,結合業界力量促進科研成果產業化。
創新科技及工業局局長孫東表示,第三批「產學研1+計劃」項目覆蓋多個重要創科範疇,充分展現香港強大科研實力與多元蓬勃的創科生態圈,強調政府會繼續透過計劃推動本地科研成果商品化,為創科發展注入新動力,加快建設香港成為國際創科中心,為國家高水平科技自立自強貢獻力量。
就多個項目獲計劃資助,港大校長張翔指,該校透過將科研成果轉化為實際應用,致力應對全球挑戰並促進人類福祉,實踐作為引領未來之世界級大學的願景,而港大亦會繼續強化其全球知識交流樞紐的角色,發揮跨學科優勢,為國家及香港建設國際創科中心的戰略發展作出重要貢獻。
連同首兩輪在內,科大至今累計有19項研究獲「產學研1+計劃」資助,為全港最多。科大副校長(研究及發展)鄭光廷表示,該校一直透過多元化支援、完善資源配套及跨學科平台,支持科研團隊推進知識與技術轉移及產業合作發展,他希望未來能繼續與政府及產業夥伴合作,將研究成果轉化為具實際社會效益的解決方案,為推動香港發展成為國際創新科技樞紐貢獻力量。
中大副校長(研究)岑美霞則指,多個獲選項目展示該校科研人員將學術研究轉化為切實應用方案的能力,大學會繼續支持以科研發現銜接實際應用,並強化與業界的協作,透過創新回應迫切的社會及醫療需要。
今日熱搜
查看更多



