《紫荊論壇》專稿/轉載請標明出處
張弦 | 華中師範大學政治與國際關係學院副教授
多年來,民進黨當局不斷操弄身份認同推動去中國化政治議程,島內民眾尤其是青年一代的中國人認同持續低落,在公開場合說出「我是中國人」甚至成為一種政治禁忌。此種極不正常的情況在近期台灣網紅「館長」登陸訪問上海、杭州和深圳等城市並對九三閱兵典禮進行網絡直播後發生了積極變化,出現了令人鼓舞的發展趨勢。究其原因,除了島內外客觀環境發生顯著轉變外,「館長」本人善用互聯網和社交媒體,積極發揮「頭雁效應」亦產生了巨大影響。
從詞源角度看,Identity起源於拉丁語限定詞Idem,本意是表達人與物的同一性(sameness),既是一種主觀的認同確定,也是一種客觀的身份標識。認同具有個人和集體兩個層面的意涵。在集體層面,公民在社會政治生活中對某一類群體和文化產生歸屬感,從而擁有諸如民族認同、宗教認同與文化認同等,集體認同由此出現。顯然,一般可以經由政治操作來增強或者減弱某種集體認同。
回溯歷史,李登輝加速「本土化」操弄省籍和族群情結,陳水扁提出「一邊一國」,蔡英文推動「溫和台獨」,最後到賴清德大剌剌說出「境外敵對勢力」。草蛇灰線,過去三十年去中國化進程和「天然獨」伴隨共生,認同自己是「中國人」的比例已經跌落谷底(圖1),相信台灣與中國大陸仍然具有某種情感連結的人也處於少數(圖2),「想象的共同體」似乎已然具有了話語上的正當性。雖然中間也曾有馬英九八年執政做過若干努力,但終究未能把握歷史契機力挽狂瀾,以至於普通人因擔心說出「我是中國人」被批判和霸凌而選擇噤聲,政治人物若在公開場合宣示「我是中國人」更會成為票房毒藥乃至一種政治自殺行為。


令人欣喜的是,上述這種極不正常的現象在台灣網紅「館長」近期訪問大陸後出現了一些積極的變化趨勢。「館長」本名陳之漢,是台北成吉思汗健身俱樂部的創辦人,同時也是油管(Youtube)上台灣時政類直播主的頂流,擁有129萬訂閱者,在抖音上也有超過200萬粉絲,享有巨大的網絡聲量。出於對民進黨政府的失望,「館長」的政治立場近年來發生了根本轉變,不僅全力支持民眾黨和柯文哲,還積極參與藍白陣營「反惡罷」等政治活動,贏得了「小草」(年輕柯粉)們的普遍支持,反過來也通過其言行影響了大批台灣年輕人。
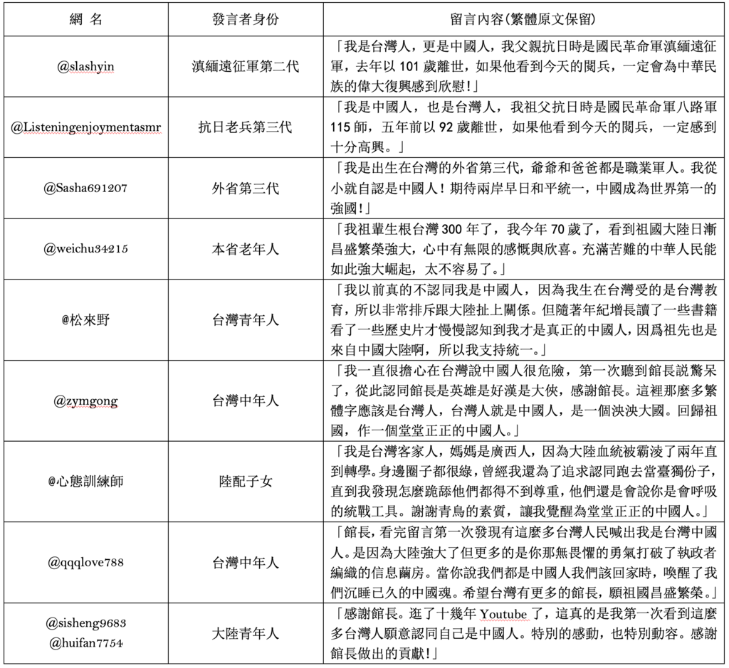
2025年6月至8月,「館長」一行先後赴上海、杭州、澳門和深圳參訪並進行網絡直播,隨後在9月3日他還全程直播並講解了九三閱兵典禮。這些活動在兩岸四地的輿論場中引起了巨大反響,在網絡上更是掀起驚人的討論聲量。以「館長」6月中旬首次登陸在上海直播五天的視頻為例,累計觀看人次超過1,600萬,最高同時在線人數高達43萬,創下了台灣Youtube直播史上的最高紀錄。 9月3日的閱兵典禮直播,十天不到觀看人次就突破145萬,更有接近2萬條評論。「館長」的相關直播有力戳破了島內由謊言和偏見編織的「信息繭房」,將一個強大、繁榮、文明和進步的大陸展現給了台灣民眾。尤值一提的是,「館長」不斷在線上線下各種場合反復公開大聲說出「我是中國人」,鼓勵台灣民眾勇敢表達內心認同。台灣網友紛紛在閱兵典禮直播頻道留言贊揚「館長」,如「館長做了一件偉大的事,就是讓台灣人重新認同自己是中國人」,「感謝館長讓兩岸三地的中國人找到身份認同,館長做了對中華民族利國利民的大愛之舉」,「我是台灣人,也是堂堂正正的中國人,在此感謝館長勇敢挺身而出,為兩岸和平努力」。社會心理學和領導力研究中有一個所謂的「頭雁效應」,指的是群雁中的領頭雁在行動上勇於擔當,積極發揮帶頭作用。領頭雁的一言一行、一舉一動,無形中在營造一種風氣,提倡一種追求,引導一種方向。「館長」的大陸之行和直播活動產生了一系列連鎖反應,已經並仍在影響台灣的社會和輿論變化。在這場勇於表達中國人認同的運動中,「館長」無疑扮演了某種領頭雁的角色,發揮了「頭雁效應」。他激勵和鼓舞了無數台灣民眾尤其是年輕人認清真相,不再懼怕、不再猶疑,勇敢發聲。值得關注的是,除一般民眾外,不少台灣現任從政人士包括正參加國民黨主席競選的鄭麗文和新生代立委徐巧芯等近期也公開說出「我是中國人」。如在一次專訪中,鄭麗文明確說自己就是中國人,並表態國民黨是「自我認同為中國人」的政黨,不認為自己是中國人的支持者可以離開。

當前,台灣島內政局正發生變化,理性、中道和清醒的聲音不斷增強。網紅「館長」訪陸後在各個場合大聲說出「我是中國人」,在島內發揮了頭雁效應,戳破了民進黨當局編造的謊言,為增進兩岸同胞尤其是台灣網友認識大陸發揮積極的引導作用,鼓舞和帶動了台灣社會各界發出更多有關兩岸關係和民族認同的心聲。
本文發表於《紫荊論壇》2025年7-9月號

今日熱搜
查看更多





