香港特區政府運輸及物流局昨日公布《運輸策略藍圖》,以“落實以人為本、強化內聯外通、促進高效出行、擁抱綠色生活”為願景,確立未來交通運輸發展“享·旅程”、“連·都市”及“活·出行”三大主題。藍圖提出六大策略合共25項具體建議,涵蓋本地和跨境運輸基建、自動駕駛、運用科技以推動智慧出行等,為未來定下工作目標、策略與方向。藍圖整合出的“八縱八橫”運輸基建布局,不僅連接了大灣區的交通網絡,更回應了香港未來發展北部都會區建設的需要。運輸及物流局局長陳美寶形容,藍圖勾畫出未來逾20年的交通運輸策略,鞏固了香港在公共交通方面領先全球的優勢,以及作為區域和國家交通運輸樞紐的地位;同時透過智慧科技轉型,令香港成為更宜居、宜業、宜遊的城市。

藍圖綜合考慮了香港的人口趨勢、出行需求、城市及科技發展等因素。三大主題中,“享·旅程”秉持以公共交通為本的運輸政策,強化本地和跨境運輸基建,連通港九新界各個經濟核心區域,帶動經濟發展並優化乘客出行體驗。“連·都市”着重利用先進科技推動數字化交通管理,以提高運輸效率,包括讓部分公共交通服務按乘客個人需要更靈活調度、推廣自動駕駛,以及與公眾分享更多交通運輸數據以便規劃行程,推動智慧出行。“活·出行”則會將可持續社區的概念融入城市規劃,積極推廣步行、單車和電動可移動工具等綠色出行方式。
帶動港口機場協同效益最大化
隨着未來一系列運輸基建逐步落實,全港“五縱五橫”鐵路網絡及“三縱三橫”主要道路網絡將會形成“八縱八橫”的大布局,大大提升本港各區及與大灣區其他城市的連繫,帶動港口及機場的協同效益最大化,並加強運輸網絡韌性,驅動香港長遠發展。

陳美寶昨日在記者會上指出,在“八縱八橫”的運輸基建布局下,首要是今年內全線開通六號幹線,以及全力推展一系列鐵路和主要道路項目。政府亦會開展研究港深西部鐵路(洪水橋至前海)南向延伸的方案,同時在洪水橋、新田和紅磡等策略地點規劃多元化、新一代運輸交匯樞紐,連通港九新界、市區及北部都會區各個經濟和居住區域,帶動經濟發展、促進人員往來及加快貨物暢通流動。
啟德智綠集運系統年內批出合約
特區政府亦會研究擴大過海交通容量不同方案的可行性,包括擴建現有或新建過海隧道等,並在啟德、東九龍、洪水橋/厦村新發展區推展智慧綠色集體運輸系統,其中啟德項目將於今年批出合約。
陳美寶表示,整體而言,藍圖的制定響應國家策略,對接“十五五”規劃建議,還透過宏觀基建布局,結合科技創新,吸引國家交通科企來港,共同構建香港未來的運輸體系,以支撐本港的金融、航運、貿易中心的高效運作,連接全球,促進區域協同發展,以及發揮本港內聯外通優勢的戰略使命。
她強調,交通運輸乃現代都市的基石,“關係着經濟發展,灣區融合,更是市民生活的日常。”藍圖制定的短、中、長期措施,可為香港的經濟發展謀動力,令市民生活更便捷。
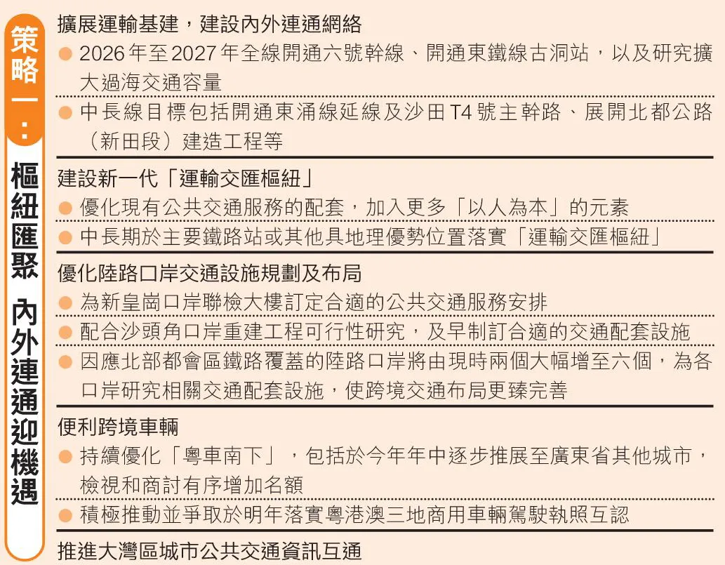
《運輸策略藍圖》
三大主題六大策略重點
“享·創程”主題


“連·都市”主題


“活·出行”主題


今日熱搜
查看更多



