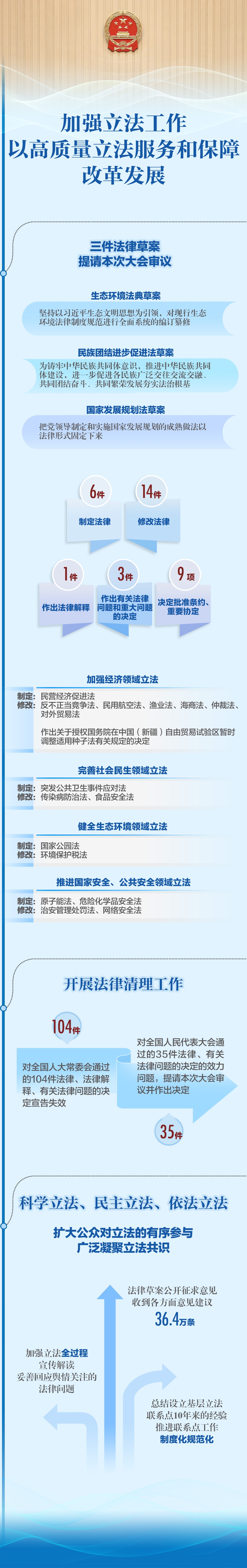
制定修改法律24件,聽取審議22個監督工作報告,交辦代表議案269件、建議9160件……全國人大常委會工作報告9日提請全國人代會審議。過去一年人大工作有哪些特點亮點,今後一年將完成哪些重要任務?








制定修改法律24件,聽取審議22個監督工作報告,交辦代表議案269件、建議9160件……全國人大常委會工作報告9日提請全國人代會審議。過去一年人大工作有哪些特點亮點,今後一年將完成哪些重要任務?








來源:新華社
掃描二維碼分享到手機
熱門推薦
習近平同沙特王儲兼首相穆罕默德通電話
政務司司長陳國基主持節慶安排跨部門工作小組會議
行政長官李家超與安徽省省長王清憲會面
日本本州東部附近海域發生7.5級地震
醫院管理局推行電子產/病假證明書及產假證明書
“十五五”時期我國企業發展迎來重要機遇
宏福苑居民分批上樓首日:政務司副司長談宏福苑居民上樓安排
美國一日爆兩單大規模槍擊案 路易斯安那州獸父槍殺8童後遭擊斃
民青局局長麥美娟於河南省出席丙午年黃帝故里拜祖大典
醫療輔助隊舉行開放日推廣全民國家安全教育日
評論